新闻资讯
首页
>
行业新闻
> 深圳市版权登记资助600元/件起 是否值得羡慕
深圳市版权登记资助600元/件起 是否值得羡慕
时间:2018-01-21 阅读:1464 次
斧头虽小,但经历多次劈砍,终能将一颗最坚硬的橡树砍刀。
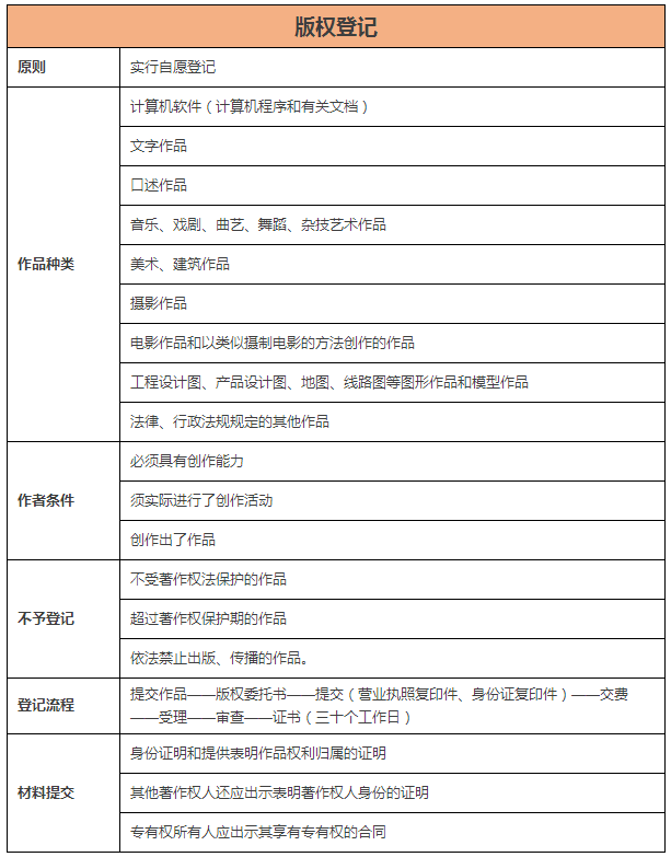
进行版权登记的好处
1、 版权登记有助于解决因著作权归属造成的著作权纠纷,并能为解决着作权纠纷提供初步证据。
2、同时,还能拿资助。
热点推荐
上热搜何必惊慌!阿里京东腾讯百度首次联手异议梅州市企业注册的商标“阿京腾百”
新广告法2015年9月1日起正式施行 极限用语处罚条款
梅州企业注册“阿京腾百”商标腾空出世 操碎了千千万万网友的心
11年歌手生涯成“泡沫”,“邓紫棋”艺名被经纪公司注册为商标
《中华人民共和国广告法》2015年版最新版
"怕上火喝加多宝"误导公众案二审判决 终于异议成立商标不予注册
2016-2017年中国商标转让数量展望知识产权市场
A站弹幕网抢注B站“哔哩哔哩”商标用于卖成人用品让人很崩溃
五华县关于激励市场主体注册商标品牌的奖励政策方案的通知
2017年中国第三季度注册人商标申请量排行榜
2016投瓜网 版权所有
粤ICP备14038069号-1
未经书面授权严禁转载和复制本站的任何信息